Developer Guide
Table of Contents
- Acknowledgements
- Setting up and getting started
- Design
- Implementation
- Documentation, Logging, Testing, Configuration, Dev-Ops
- Appendix: Requirements
- Appendix: Instructions for Manual Testing
-
Appendix: Planned Enhancements
- Improved Error Responses for Commands Capitalized By Accident
- Improved Error Responses for Add Command
- Capitalisation Checking of Duplicate Contact for Add Command
- More Specific Error Messages for sort c Command
- More Specific Error Messages for find Command
- Relaxed Constraints for find c Commands
- Improved View in the Display Box for delete c and delete p Commands
- Improved View in the Display Box for edit p, edit c, edit i and delete i Commands
- Scrollable Display Box
- Add Person Description
- Appendix: Effort
Acknowledgements
- This project is based on the AddressBook-Level3 project created by the SE-EDU initiative.
Setting up and getting started
Refer to the guide Setting up and getting started.
Design
.puml files used to create diagrams in this document docs/diagrams folder. Refer to the
PlantUML Tutorial at se-edu/guides to learn how to create
and edit diagrams.
Architecture

The Architecture Diagram given above explains the high-level design of the App.
Given below is a quick overview of main components and how they interact with each other.
Main components of the architecture
Main (consisting of
classes Main
and MainApp) is
in charge of the app launch and shut down.
- At app launch, it initializes the other components in the correct sequence, and connects them up with each other.
- At shut down, it shuts down the other components and invokes cleanup methods where necessary.
The bulk of the app’s work is done by the following four components:
-
UI: The UI of the App. -
Logic: The command executor. -
Model: Holds the data of the App in memory. -
Storage: Reads data from, and writes data to, the hard disk.
Commons represents a collection of classes used by multiple other components.
How the architecture components interact with each other
The Sequence Diagram below shows how the components interact with each other for the scenario where the user issues
the command delete p 1, which deletes the first person in the list.

Each of the four main components (also shown in the diagram above),
- defines its API in an
interfacewith the same name as the Component. - implements its functionality using a concrete
{Component Name}Managerclass (which follows the corresponding APIinterfacementioned in the previous point.
For example, the Logic component defines its API in the Logic.java interface and implements its functionality using
the LogicManager.java class which follows the Logic interface. Other components interact with a given component
through its interface rather than the concrete class (reason: to prevent outside component’s being coupled to the
implementation of a component), as illustrated in the (partial) class diagram below.

The sections below give more details of each component.
UI Component
The API of this component is specified
in Ui.java

The UI consists of a MainWindow that is made up of parts
CommandBox, ResultDisplay, PersonListPanel, CompanyListPanel, StatusBarFooter etc. All these, including
the MainWindow, inherit from the abstract UiPart class which captures the commonalities between classes that
represent parts of the visible GUI.

The PersonListPanel and the CompanyListPanel are each made up of different parts, as illustrated in the class diagram
above.
The UI component uses the JavaFx UI framework. The layout of these UI parts are defined in matching .fxml files that
are in the src/main/resources/view folder. For example, the layout of
the MainWindow
is specified
in MainWindow.fxml.
The UI component,
- executes user commands using the
Logiccomponent. - listens for changes to
Modeldata so that the UI can be updated with the modified data. - keeps a reference to the
Logiccomponent, because theUIrelies on theLogicto execute commands. - depends on some classes in the
Modelcomponent, as it displaysPersonandCompanyobjects residing in theModel.
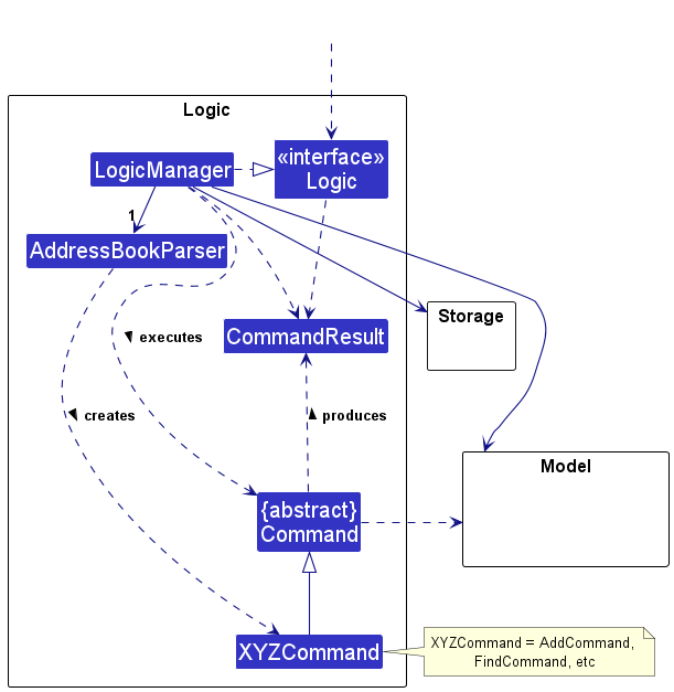
Logic Component
**API
** : Logic.java
Here’s a (partial) class diagram of the entire Logic component:

The sequence diagram below illustrates the interactions within the Logic component,
taking execute("delete p 1") API call as an example.
The command delete p 1 deletes the first person listed in the list of people in the addressbook.

DeleteCommandParser should end at the destroy marker (X) but due to a limitation of PlantUML, the lifeline reaches the end of diagram.
How the Logic component works:
- When
Logicis called upon to execute a command, it is passed to anAddressBookParserobject which in turn creates a parser that matches the command (e.g.,DeleteCommandParser) and uses it to parse the command. - This results in a
Commandobject (more precisely, an object of one of its subclasses e.g.,DeletePersonCommand/DeleteCompanyCommand/DeleteInternshipCommanddepending on the entity targeted), which is executed by theLogicManager. - The command can communicate with the
Modelwhen it is executed (e.g. to delete a person). - The result of the command execution is encapsulated as a
CommandResultobject which is returned back fromLogic.
Here are the other classes in Logic (omitted from the class diagram above) that are used for parsing a user command:

How the parsing works:
- When called upon to parse a user command, the
AddressBookParserclass creates anXYZCommandParser(XYZis a placeholder for the specific command name e.g.,DeleteCommandParser) which uses the other classes shown above to parse the user command and create aXYZCommandobject (e.g.,DeleteCommand) which theAddressBookParserreturns back as aCommandobject. - All
XYZCommandParserclasses (e.g.,AddCommandParser,DeleteCommandParser, …) inherit from theParserinterface so that they can be treated similarly where possible e.g, during testing.

Due to our two main entities (Person and Company) having similar commands (e.g. Delete, Find, Add…), there are
packages for such commands to improve abstraction.
In these packages (e.g. deletecommand, findcommand packages), we can find the class XYZCommand that is created
by XYZCommandParser.
How XYZCommandParser works:
- When called upon to parse a command argument (e.g.
p 1indelete p 1), it determines whether the argument wants to work with aPersonentity, aCompanyentity or anInternshipentity. This is often determined byp,cori(e.g.delete p 1deletes the first person,delete c 1deletes the first company). -
XYZCommandParserthen returns the appropriateXYZCommandclass. For people, this isXYZPersonCommand, and for companies,XYZCompanyCommand.
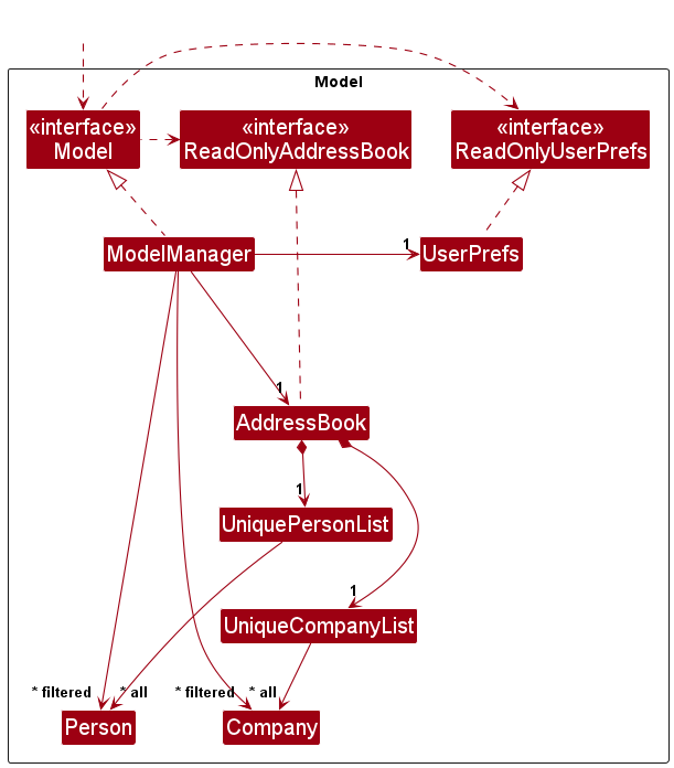
Model Component
**API
** : Model.java
Here’s a (partial) class diagram of the entire Model component:

The Model component,
- stores the address book data i.e., all
Personobjects (which are contained in aUniquePersonListobject), and allCompanyobjects (which are contained in aUniqueCompanyListobject) - stores the currently ‘selected’
PersonorCompanyobjects (e.g., results of a search query) as a separate filtered list which is exposed to outsiders as an unmodifiableObservableList<Person>orObservableList<Company>respectively that can be ‘observed’ e.g. the UI can be bound to this list so that the UI automatically updates when the data in the list change. - stores a
UserPrefobject that represents the user’s preferences. This is exposed to the outside as aReadOnlyUserPrefobjects. - does not depend on any of the other three components (as the
Modelrepresents data entities of the domain, they should make sense on their own without depending on other components)
Model has 2 main packages: persons and companies. (Person and Company class details omitted from the class diagram
above)
The details of the Person class is shown below:

The details of the Company class is shown below:

The Company class:
- stores all the data about its internships i.e., all
Internshipobjects for that company in theUniqueInternshipList. All operations regardingInternshipobjects for the company operates upon thisUniqueInternshipList. - stores the sorted and filtered
Internshipobjects as a separate filtered and sorted list which is exposed to outsiders as an unmodifiableObservableList<Internship>. This allows for further expansion of internship-related commands to filtering and other forms of internship sorting.
Storage Component
**API
** : Storage.java

The Storage component,
- can save both address book data and user preference data in JSON format, and read them back into corresponding objects.
- inherits from both
AddressBookStorageandUserPrefStorage, which means it can be treated as either one (if only the functionality of only one is needed). - depends on some classes in the
Modelcomponent (because theStoragecomponent’s job is to save/retrieve objects that belong to theModel)
Common Classes
Classes used by multiple components are in the seedu.addressbook.commons package.
The AppUtil class:
is a container for App specific utility functions.
The CollectionUtil class:
contains utility methods related to Collections.
The ConfigUtil class:
a class for accessing the Config File.
The DateTimeParserUtil class:
handles all the parsing of Strings into LocalDateTime objects, and vice versa. The format of the String is determined by
the final static variables DATE_FORMAT and TIME_FORMAT.
The FileUtil class:
writes and reads files.
The JsonUtil class:
converts a Java object instance to JSON and vice versa.
The StringUtil class:
contains helper functions for handling strings.
The ToStringBuilder class:
builds a string representation of an object.
Implementation
This section describes some noteworthy details on how certain features are implemented.
[V1.3] Improved find feature for person and company
Implementation
The FindPersonCommand is implemented as follows:
- The
LogicManager’s execute method is called with the command string. - The
LogicManagercalls theparseCommand()method of theAddressBookParserclass. - The
AddressBookParsercreates aFindCommandParserwhich parses the user input and returns aFindPersonCommandobject. - The
FindPersonParseris implemented as follows:- It uses the
ArgumentParserclass to parse the user input into aMapof keywords and tags. - It uses the
NameAndTagContainKeywordsPredicateclass to create aPredicateobject that can be used to filter the list of persons. - It returns a
FindPersonCommandobject containing thePredicateobject.
- It uses the
- The
FindPersonCommandobject is executed by theLogicManager. - The
FindPersonCommandcommunicates with theModelto filter the list of persons using thePredicateobject. - The
FindPersonCommandcreates aCommandResultobject containing the filtered list of persons and returns it to theLogicManager. - The
LogicManagerpasses theCommandResultobject to theUiwhich displays the filtered list of persons.
The FindCompanyCommand is implemented similarly.
Sequence Diagram

Design Considerations
When refining the FindPersonCommand and FindCompanyCommand, careful thought was given to ensure that the
implementation was consistent with the existing command structure. Key considerations included:
-
Consistency with Existing Patterns: The commands follow the established patterns of the application, ensuring that the new feature integrates smoothly with the existing codebase.
-
Command Differentiation: The distinction between finding a person and a company is made in the
FindCommandParserto minimize complexity in theAddressBookParser. This maintains the simplicity and single-responsibility of theAddressBookParser. -
Separate Command Classes: Separate classes for
FindPersonCommandandFindCompanyCommandwere chosen over a unifiedFindCommandto keep the predicate handling specific and clear, avoiding a single class becoming overly complex by handling multiple object types.
Alternatives Considered
-
Unified
FindCommandClass: A singleFindCommandclass handling both persons and companies was considered to promote code reuse. The downside to this approach would be reduced readability and increased complexity within the class, as it would need to conditionally handle two different data types. -
Parsing at
AddressBookParserLevel: Moving the differentiation logic to theAddressBookParserclass was another alternative. This was rejected to avoid overcomplicating a class that should remain streamlined for parsing a variety of commands.
[V1.3] View a single contact feature
Implementation
The ViewPersonCommand is implemented as follows:
- The
LogicManager’s execute method is called with the command string. - The
LogicManagercalls theparseCommand()method of theAddressBookParserclass. - The
AddressBookParsercreates aViewCommandParserwhich parses the user input and returns theViewPersonCommandobject. - The
ViewCommandParseris implemented as follows:- It parses the index using the
parseIndexmethod from theParserUtilwhose result is stored in theIndexobject. - It returns the
ViewPersonCommandobject containing theIndexobject.
- It parses the index using the
- The
ViewPersonCommandobject is executed by theLogicManager. - The
ViewPersonCommandcommunicates with theModelto retrieve the last shown list of persons. - The
ViewPersonCommandretrieves thePersonobject from the list of persons using theIndexobject. - The
ViewPersonCommandcreates aDisplayableCommandResultobject containing thePersonobject and returns it to theLogicManager. - The
LogicManagerpasses theDisplayableCommandResultobject to theUiwhich displays thePersonobject in the display box.
The ViewCompanyCommand is implemented similarly.
Sequence Diagram

The details of the reference frame us shown in the following sequence diagram:

Design considerations
- The implementation follows the pattern of the existing commands as far as possible.
- The differentiation between the
ViewPersonCommandandViewCompanyCommandis done in theViewCommandParserclass instead ofAddressBookParserclass as we want to keep theAddressBookParserclass simple. This also maintains the SLAP principle. - The
ViewPersonCommandandViewCompanyCommandare implemented as separate classes instead of a singleViewCommandclass to allow for easy extension for other types of contact objects.
Alternatives considered
- Implementing the
ViewPersonCommandandViewCompanyCommandas a singleViewCommandclass would enable for more code reuse. However, this would make theViewCommandtoo complex and difficult-to-read as it would have to account for bothPersonandCompanyobjects. This complexity will only increase if other types of contact objects are introduced. - An alternative is to differentiate between the
ViewPersonCommandandViewCompanyCommandin theAddressBookParserclass.- Pros: Fewer classes to work with which can relieve the difficulty of navigating numerous abstractions
-
Cons: Such implementation will make the
AddressBookParserclass more complex and difficult to maintain
- Another alternative is implementing
ViewPersonCommandandViewCompanyCommandas a type ofListCommandas they are both related to the listing of contacts.- Pros: Fewer classes to maintain
-
Cons: This would limit the type of information that can be shown by
the
Viewcommands as they would use the same list as theListcommands
[V1.3] Edit a person or company contact feature
Implementation
The EditPersonCommand is implemented as follows:
- The
LogicManager’s execute method is called with the command string. - The
LogicManagercalls theparseCommand()method of theAddressBookParserclass. - The
AddressBookParsercreates aEditCommandParserwhich parses the user input and returns theEditPersonCommandobject. - The
EditCommandParseris implemented as follows:- It matches the type of edit command using a regex
- For the
EditPersonCommandand theEditCompanyCommandcommands, theparseIndextoEditmethod is used and its result is stored in theIndexobject. - The
parseEditPersonmethod fromParserUtilis used and its result is stored as a newEditPersonDescriptorcontaining the fields the user wants to edit. - The
EditCommandParserreturns theEditPersonCommandobject containing theIndexandEditPersonDescriptorobjects.
- The
EditPersonCommandobject is executed by theLogicManager. - The
EditPersonCommandcommunicates with theModelto retrieve the last shown list of persons. - The
EditPersonCommandretrieves thePersonobject from the list of persons using theIndexobject. - The
EditPersonCommandcreates a newPersonobject with the respective new fields as described in theEditPersonDescriptorand adds in any fields that were not described in theEditPersonDescriptorusing the information from thePersonobject retrieved. - The
EditPersonCommandcreates aRegularCommandResultobject containing the success message and returns it to theLogicManager. - The
LogicManagerpasses theRegularCommandResultobject to theUiwhich displays the success message in the Command Result Box.
The EditCompanyCommand is implemented similarly.
Sequence diagram

The details of the respective reference frames are shown in the following sequence diagrams:


Design considerations
- The implementation follows the pattern of the existing commands as far as possible.
- The differentiation between the
EditPersonCommandandEditCompanyCommandis done in theEditCommandParserclass instead ofAddressBookParserclass as we want to keep theAddressBookParserclass simple. This also maintains the SLAP principle. - The
EditPersonCommandandEditCompanyCommandare implemented as separate classes instead of a singleEditCommandclass to allow for easy extension for other types of contact objects.
Alternatives considered
- Implementing the
EditPersonCommandandEditCompanyCommandas a singleEditCommandclass would enable for more code reuse. However, this would make theEditCommandtoo complex and difficult-to-read as it would have to account for bothPersonandCompanyobjects. This complexity will only increase if other types of contact objects are introduced. - An alternative is to differentiate between the
EditPersonCommandandEditCompanyCommandin theAddressBookParserclass.- Pros: Fewer classes to work with which can relieve the difficulty of navigating numerous abstractions
-
Cons: Such implementation will make the
AddressBookParserclass more complex and difficult to maintain
- Another alternative is implementing
EditPersonCommand,EditCompanyCommandandEditInternshipCommandwithout their respective edit descriptors and pass the edited fields to the respectiveEditCommandas a variable number ofObjects.- Pros: Easier to implement
-
Cons: Identification of the different fields will have to be repeated in the
EditCommand, making it inefficient to do so
[V1.4] Sort company list feature
Implementation
The SortCompanyCommand is implemented as follows:
- The
LogicManager’s execute method is called with the command string. - The
LogicManagercalls theparseCommand()method of theAddressBookParserclass. - The
AddressBookParsercreates aSortCommandParserwhich parses the user input and returns theSortCompanyCommandobject. - The
SortCommandParseris implemented as follows:- It calls the
parseSortIntervalmethod from theParserUtilto get the start and end time of the sort interval. - It returns the
SortCompanyCommandobject containing the start and end time of the sort interval.
- It calls the
- The
SortCompanyCommandobject is executed by theLogicManager. - The
SortCompanyCommandcommunicates with theModelby passing the start and end time to retrieve the list of companies. - The
ModelManagercreates aCompanyDateRangePredicateand aCompanyDateComparatorobject using the start and end time of the sort interval. - The
ModelManagerfilters the list of companies using theCompanyDateRangePredicateobject. - The
ModelManagersorts the filtered list of companies using theCompanyDateComparatorobject. - The
SortCompanyCommandcreates aCommandResultobject containing the sorted list of companies and returns it to theLogicManager. - The
LogicManagerpasses theCommandResultobject to theUiwhich displays the sorted list of companies.
Sequence Diagram

Design Considerations
When implementing the SortCompanyCommand, several design considerations were taken into account:
-
Separation of Concerns: The parsing of the command and the execution logic are kept separate. Parsing is handled by
AddressBookParserandSortCommandParser, while execution is managed byLogicManagerandModelManager. This ensures that each class is responsible for a single aspect of the command’s operation, aligning with the Single Responsibility Principle. -
Command Object Pattern: By encapsulating the sorting operation within a
SortCompanyCommandobject, we can easily extend or modify the sorting behavior without affecting other parts of the system. -
Use of Comparators and Predicates: Using the
CompanyDateRangePredicateandCompanyDateComparatorallows for a clean and reusable way to filter and sort the list of companies, respectively. It provides flexibility if additional sorting criteria are required in the future. -
Model-Driven Sorting: Placing the logic of sorting within the model (
ModelManager) rather than the command object emphasizes that the model is the source of truth for data manipulation and business logic.
Alternatives Considered
-
Sorting in the Command Object: Initially, sorting could have been implemented directly in the
SortCompanyCommand. However, this was rejected to keep the command object simple and to maintain the integrity of the model as the primary handler of data operations. -
Static Utility Methods: Rather than creating comparator and predicate objects, static utility methods could have been used for sorting and filtering. This approach was discarded because it would be less flexible and would not allow for easy adjustments or extensions of sorting criteria.
-
In-memory vs Database Sorting: Deciding where to perform the sorting operation—whether in memory or through a database query—was an important consideration. In-memory sorting was chosen for its simplicity and because it does not require additional database support, but for larger datasets, database-level sorting might be more efficient.
Documentation, logging, testing, configuration, dev-ops
Appendix: Requirements
Product scope
Target user profile:
- majors in Computing at NUS
- searching for job opportunities or internships
- prefers swift and organized tracking for application processes
- prefers desktop apps for managing applications and contacts
Value proposition: Efficiently manage job and internship applications and vital contacts with clear timelines using a desktop app.
User stories
Priorities: High (must have) - * * *, Medium (nice to have) - * *, Low (unlikely to have) - *
| Priority | As a … | I want to … | So that I can… |
|---|---|---|---|
* * * |
CS student at NUS | add person contacts with details | create a comprehensive network of contacts for academic and career purposes |
* * * |
CS student at NUS | add company contacts with details | track and manage potential job and internship opportunities |
* * * |
CS student at NUS | view all my contacts, including persons and companies | easily access and manage my network and opportunities |
* * * |
CS student at NUS | delete person contacts from my list | keep my network current and focused on relevant connections |
* * * |
CS student at NUS | delete company contacts from my list | focus on companies and opportunities that are most relevant to me |
* * * |
CS student at NUS | edit details of person contacts | update information as my network evolves and changes |
* * * |
CS student at NUS | edit details of company contacts | keep track of changes in company details and opportunities |
* * * |
CS student at NUS | add internships to company contacts | organize and track my internship applications with specific companies |
* * * |
CS student at NUS | delete internships from company contacts | focus on current and relevant internship opportunities |
* * * |
CS student at NUS | view details of specific persons or companies | access detailed information quickly for networking or application purposes |
* * * |
CS student at NUS | find people or companies using search criteria | locate specific contacts or companies efficiently |
* * * |
CS student at NUS | sort companies based on upcoming internship dates | prioritize my preparation and application process of upcoming internships |
* * |
CS student frequently attending networking events | tag my contacts | easily differentiate between various types of contacts |
Use cases:
For all use cases below, we assume:
Software System: SOCareers Actors: User
Use Case: UC01 - Viewing the User Guide
Preconditions: User has the SOCareers open.
Guarantees: A link to the user guide will provided to the user.
MSS:
- User requests for help.
-
SOCareers displays a pop-up box with a link to the user guide.
Use case ends.
Use Case: UC02 - Adding a Person
Preconditions: User has the SOCareers open.
Guarantees: A new person is added to the user’s list of people with the provided details.
MSS:
- User requests to add a person contact and provides the person’s details.
-
SOCareers adds the person to the list of people and confirms to the user that the operation was completed successfully.
Use case ends.
Extensions:
- 1a. The provided information is invalid (e.g., invalid phone number format, invalid email format, duplicate person name, etc.).
-
1a1. SOCareers displays an error message.
Use case resumes from step 1.
-
Use Case: UC03 - Adding a Company
Preconditions: User has the SOCareers open.
Guarantees: A new company is added to the user’s list of companies with the provided details.
MSS:
- User requests to add a company contact and provides the company’s details.
-
SOCareers adds the company to the list of companies and confirms to the user that the operation was completed successfully.
Use case ends.
Extensions:
- 1a. The provided information is invalid (e.g., invalid phone number format, invalid email format, duplicate company name, etc.).
-
1a1. SOCareers displays an error message.
Use case resumes from step 1.
-
Use Case: UC04 - Adding an Internship to a Company Contact
Preconditions: User has the SOCareers open and has at least one company in their list of companies.
Guarantees: A new internship is added to the specified company’s internships list with the provided details.
MSS:
- User requests to add an internship to a company contact and provides the internship’s details.
-
SOCareers adds the internship to the specified company’s list of internships and confirms to the user that the operation was completed successfully.
Use case ends.
Extensions:
- 1a. The provided information is invalid (e.g., invalid company to add to, invalid datetime, etc.).
-
1a1. SOCareers displays an error message.
Use case resumes from step 1.
-
Use Case: UC05 - Listing All Persons
Preconditions: User has the SOCareers open.
Guarantees: An unfiltered list of persons in the user’s contacts is displayed.
MSS:
- User requests to list all persons.
-
SOCareers displays a list of all persons in the list of people.
Use case ends.
Extensions:
- 1a. There is an error in the command format (e.g., invalid parameters, etc.).
-
1a1. SOCareers displays an error message.
Use case resumes from step 1.
-
Use Case: UC06 - Listing All Companies
Preconditions: User has the SOCareers open. Guarantees: An unfiltere of companies in the user’s contacts is displayed. MSS:
- User requests to list all companies.
-
SOCareers displays a list of all companies in the list of companies.
Use case ends.
Extensions:
- 1a. There is an error in the command format (e.g., invalid parameters, etc.).
-
1a1. SOCareers displays an error message.
Use case resumes from step 1.
-
Use Case: UC07 - Deleting a Person
Preconditions: User has the SOCareers open and has at least one person in the list of people. Guarantees: The specified person is deleted from the list of people.
MSS:
- User requests to delete a person.
-
SOCareers deletes the specified person from the list of people and confirms to the user that the operation was completed successfully.
Use case ends.
Extensions:
- 1a. The specified person does not exist in the list of people.
-
1a1. SOCareers displays an error message.
Use case resumes from step 1.
-
Use Case: UC08 - Deleting a Company
Preconditions: User has the SOCareers open and has at least one company in the list of companies. Guarantees: The specified company is deleted from the list of companies.
MSS:
- User requests to delete a company.
-
SOCareers deletes the specified company from the list of companies and confirms to the user that the operation was completed successfully.
Use case ends.
Extensions:
- 1a. The specified company does not exist in the list of companies.
-
1a1. SOCareers displays an error message.
Use case resumes from step 1.
-
Use Case: UC09 - Deleting an Internship
Preconditions: User has the SOCareers open and has added at least one company that has at least one internship. Guarantees: The specified internship is deleted from the specified company’s list of internships.
MSS:
- User requests to delete an internship.
-
SOCareers deletes the specified internship from the specified company’s list of internships and confirms to the user that the operation was completed successfully.
Use case ends.
Extensions:
- 1a. The specified company does not exist in the list of companies.
-
1a1. SOCareers displays an error message.
Use case resumes from step 1.
-
- 1b. The specified internship does not exist in the specified company’s list of internships.
-
1b1. SOCareers displays an error message.
Use case resumes from step 1.
-
Use Case: UC10 - Viewing a Person
Preconditions: User has the SOCareers open and has at least one person in the list of people. Guarantees: The specified person’s details are displayed.
MSS:
- User requests to view a person.
-
SOCareers displays the specified person’s details.
Use case ends.
Extensions:
- 1a. The specified person does not exist in the list of people.
-
1a1. SOCareers displays an error message.
Use case resumes from step 1.
-
Use Case: UC11 - Viewing a Company
Preconditions: User has the SOCareers open and has at least one company in the list of companies. Guarantees: The specified company’s details are displayed.
MSS:
- User requests to view a company.
-
SOCareers displays the specified company’s details.
Use case ends.
Extensions:
- 1a. The specified company does not exist in the list of companies.
-
1a1. SOCareers displays an error message.
Use case resumes from step 1.
-
Use Case: UC12 - Editing a Person
Preconditions: User has the SOCareers open and has at least one person in the list of people. Guarantees: The specified person’s details are updated with the provided details.
MSS:
- User requests to edit a person.
-
SOCareers updates the specified person’s details with the provided details and confirms to the user that the operation was completed successfully.
Use case ends.
Extensions:
- 1a. The specified person does not exist in the list of people.
-
1a1. SOCareers displays an error message.
Use case resumes from step 1.
-
- 1b. The provided information is invalid (e.g., invalid phone number format, invalid email format, etc.).
-
1b1. SOCareers displays an error message.
Use case resumes from step 1.
-
Use Case: UC13 - Editing a Company
Preconditions: User has the SOCareers open and has at least one company in the list of companies. Guarantees: The specified company’s details are updated with the provided details.
MSS:
- User requests to edit a company.
-
SOCareers updates the specified company’s details with the provided details and confirms to the user that the operation was completed successfully.
Use case ends.
Extensions:
- 1a. The specified company does not exist in the list of companies.
-
1a1. SOCareers displays an error message.
Use case resumes from step 1.
-
1b. The provided information is invalid (e.g., invalid phone number format, invalid email format, etc.).
-
1b1. SOCareers displays an error message.
Use case resumes from step 1.
-
-
Use Case: UC14 - Editing an Internship
Preconditions: User has the SOCareers open and has added at least one company that has at least one internship. Guarantees: The specified internship’s details are updated with the provided details.
MSS:
- User requests to edit an internship.
-
SOCareers updates the specified internship’s details with the provided details and confirms to the user that the operation was completed successfully.
Use case ends.
Extensions:
- 1a. The specified company does not exist in the list of companies.
-
1a1. SOCareers displays an error message.
Use case resumes from step 1.
-
- 1b. The specified internship does not exist in the specified company’s list of internships.
-
1b1. SOCareers displays an error message.
Use case resumes from step 1.
-
- 1c. The provided information is invalid (e.g., invalid datetime, etc.).
-
1c1. SOCareers displays an error message.
Use case resumes from step 1.
-
Use Case: UC15 - Finding People
Preconditions: User has the SOCareers open. Guarantees: The people that match the search criteria are displayed.
MSS:
- User requests to find a person with name or tag keywords.
-
SOCareers finds the persons with provided information and displays the list of persons that match the search criteria.
Use case ends.
Extensions:
- 1a. The provided information is invalid (e.g., search keyword is empty, etc.).
-
1a1. SOCareers displays an error message.
Use case resumes from step 1.
-
Use Case: UC16 - Finding Companies
Preconditions: User has the SOCareers open. Guarantees: The companies that match the search criteria are displayed.
MSS:
- User requests to find a company with name or tag keywords.
-
SOCareers finds the companies with provided information and displays the list of companies that match the search criteria.
Use case ends.
Extensions:
- 1a. The provided information is invalid (e.g., search keyword is empty, etc.).
-
1a1. SOCareers displays an error message.
Use case resumes from step 1.
-
Use Case: UC17 - Sorting Companies
Preconditions: User has the SOCareers open. Guarantees: The companies are sorted in increasing order based on how soon their internship interviews are scheduled.
MSS:
- User requests to sort companies with optional search range.
-
SOCareers organizes companies with scheduled interviews within the specified search range by the proximity of their internship interview dates.
Use case ends.
Extensions:
- 1a. The provided information is invalid (e.g., datetime invalid, etc.).
-
1a1. SOCareers displays an error message.
Use case resumes from step 1.
-
Non-Functional Requirements
- Should work on standard student laptops and desktops with
Java 11running on Windows, Linux, or MacOS. - Should be able to manage up to 1000 contacts without degradation in performance.
- A user who is not proficient in tech should be able to use all functionalities within 3 clicks and 1 command.
- A user with above average typing speed for regular English text should be able to accomplish most of the tasks faster using commands than using the mouse.
- Should be designed for a single user.
- Data should be stored locally in a human-readable and editable text file.
- Data should persist across usage sessions.
- Application should not require internet connection to run.
- GUI should work well for display resolutions of 960x540 and higher, and for screen scales of 100% and 125%.
- Application should be packaged and delivered to user in a single JAR file under 100MB.
Glossary
- SOCareers: A desktop application for NUS Computing majors to streamline their job and internship applications.
- Contact: A person or company of interest saved to SOCareers.
- Entity: A person, company, or internship of interest saved to SOCareers.
- User: CS majors at NUS looking for job or internship opportunities.
Appendix: Instructions for Manual Testing
Given below are instructions to test the app manually. You are recommended to run the commands in the provided sequence.
Launch and shutdown
-
Initial launch
-
Download the jar file and copy into an empty folder
-
Run the jar file using command
java -jar SOCareers.jar. Expected: Shows the GUI with a set of sample contacts. The window size may not be optimum, so adjust the window size to ensure all components can be seen properly.
-
-
Saving window preferences
-
Resize the window to an optimum size. Move the window to a different location. Close the window.
-
Re-launch the app by running the jar file using
java -jar
Expected: The most recent window size and location is retained.
-
Command Testing
Clearing All Data
- To start using our product, it is recommended to clear all sample data first. To do so, type
clearin the command box and pressEnter.
Expected: The Command Result Box will displayAddress book has been cleared!and the list of people, companies and their internships will be empty.
Adding A Person or A Company
-
Adding a person
Note: Specific errors will be prompted in Command Result Box for invalid fields, such
as Phone numbers should only contain numbers, and it should be at least 3 digits longfor incorrect phone entries.-
Test case:
add p n/Jane Lim p/81234567 e/janel@example.com a/123, Bishan St 13, #03-33
Expected: A new contact for Jane Lim is added. Her details will be displayed in the Command Result Box. -
Test
case:
add p n/Alan Tan p/92345678 e/alant@example.com a/456, Bukit Batok West Ave 5, #05-44 t/colleagues t/soccer
Expected: Alan Tan’s contact is added with tags, and his entry in the list of persons displays those tags. -
Test
case:
add p n/Sarah Wong p/83456789 e/sarahw@example.com a/789, Tampines St 21, #07-77 t/colleagues t/book club
Expected: Error messageTags names should be alphanumericis shown in the Command Result Box. Tags cannot include spaces. -
Test
case:
add p n/Sarah Wong p/83456789 e/sarahw@example.com a/789, Tampines St 21, #07-77 t/colleagues t/book
Expected: Sarah Wong’s contact is successfully added with the tagbook. -
Test case:
add p n/Sarah Wong p/83456789 e/sarahw@example.com a/789, Tampines St 21, #07-77 t/colleagues t/book
Expected: Error messageThis person already exists in the address bookis shown in the Command Result Box. Duplicate contacts cannot be added. -
Test case:
add p n/Tom
Expected: Error due to incomplete information. The Command Result Box will displayInvalid command format!....
-
Test case:
After running both of the above commands, the Ui should look like this:

-
Adding a company
This is the parallel command toadd p, and the constraints regarding duplicate entries are the same. The parameter constraints are also mostly similar. Here are some correct test cases for you to try and prepare for internship related commands.
Note: Note that compared with person, specific requirements for company fields may be different. For example, restrictions for company
names are relaxed, and it might contain numbers as well as some punctuation marks.
-
Test case:
add c n/RedMart p/23456789 e/redmart@example.com d/Online Grocery Store
Expected: A new company, “RedMart” is added. Its details will be displayed in the Command Result Box. -
Test case:
add c n/Grab p/34567890 e/grab@example.com d/Transport & Delivery Services t/transportation t/socialmedia
Expected: The company “Grab” is added with tags, and its entry in the list of companies displays those tags. -
Test case:
add c n/Shopee p/45678901 e/shopee@example.com d/E-commerce Platform t/ecommerce t/socialmedia
Expected: The company “Shopee” is added with tags, and its entry in the list of companies displays those tags.
-
Test case:
After running the above test cases, the company list should look like this:

Listing All Persons or All Companies
- Listing all persons
-
Test case:
list p
Expected:Listed all personswill be displayed in Command Result Box. All persons are shown in the List of People. Note that the list may remain unchanged if the command result is the same as the current list.
-
Test case:
- Listing all companies
-
Test case:
list c
Expected:Listed all companieswill be displayed in Command Result Box. All companies are shown in the List of Companies. Note that the list may remain unchanged if the command result is the same as the current list.
-
Test case:
- Incorrect list commands to try:
list,list x
Expected: Error messageInvalid command format!...is shown in the Command Result Box. Two lists remain unchanged.
After running both of the above commands, the Ui should look like this:

Editing A Person or A Company
-
Editing a person
- Test case:
edit p 1 n/Jannie Lim
Expected: The first person’s name is updated to Jannie Lim. Details of the edited person shown in the Command Result Box. - Test case:
edit p 99 p/81234567
Expected: Error messageThe person index provided is invalid!is shown in the Command Result Box. - Test case:
edit p 1
Expected: Error messageAt least one field to edit must be provided.is shown in the Command Result Box.
- Test case:
-
Editing a company
- Test case:
edit c 1 n/Lazada RedMart
Expected: The first company’s name is updated to Lazada RedMart. Details of the edited company shown in the Command Result Box. - Test case:
edit c 99 p/81234567
Expected: Error messageThe company index provided is invalid!is shown in the Command Result Box. - Test case:
edit p 0 p/81234567andedit p -1 p/81234567
Expected: Error messageInvalid command format!is shown in the Command Result Box. In our current implementation, providing an non-positive index is considered giving an invalid command. This is the case for all commands that require an index, except fordeletecommands. We plan to enhance this in the future. - Test case:
edit c 1
Expected: Error messageAt least one field to edit must be provided.is shown in the Command Result Box.
- Test case:
After running above commands, the Ui should look like this:

Adding an internship
view c [COMPANY_INDEX] command.
- Adding an internship without a scheduled interview time
Note: Prerequisite: Have at least 1 company contact in the storage.
-
Test case:
add i 1 n/Data Analyst Intern d/Analyze data sets to improve business decisions
Expected: Internship is added to the first company. Details of the newly added internship are shown in the Command Result Box. -
Test case:
add i 1 n/ d/dummy
Expected: No internship is added. An error message is shown in the Command Result Box indicating that the role name cannot be blank. -
Other incorrect add internship commands to try:
add i,add i x n/Data Analyst Intern d/Analyzing,add i 1 n/Intern d/, wherexis larger than the list size, or role name/description fields are blank.
Expected: No internship is added. Error details shown in the Command Result Box.
-
- Adding an internship with a scheduled interview time
Note: Prerequisite: Have at least 1 company contact in the storage.
-
Test case:
add i 2 n/Software Engineer Intern d/Work on software development projects s/15-05-2024 14:00
Expected: Internship is added. Details of the newly added internship are shown in the Command Result Box. TheNext:field of the company in the List of Companies will be updated to reflect the newly added internship since the scheduled interview time of the added internship is the next coming interview. -
Test case:
add i 2 n/Software Engineer Intern d/Work on software development projects s/15-15-2024 14:00
Expected: No internship is added. Error message is shown in the Command Result Box, indicating that the scheduled interview time is invalid. Note that if the scheduled interview time is in the past, the internship will still be added. If the internship datetime’s day is set between the last day of a month and the 31st of a month in months with fewer than 31 days, the internship will be registered, but the date will be automatically adjusted to the final day of that month. -
Other incorrect add internship commands to try:
add i x n/Software Engineer Intern d/Work on software development projects s/15-05-2024 14:00, wherexis larger than the list size, or role name/description fields are blank.
Expected: No internship is added. Error details shown in the Command Result Box.
-
Editing internship details
view c [COMPANY_INDEX] in order to view a company and its internships, before
trying the following edit commands. After edit i is run, the company of the edited internship is automatically displayed.
-
Test case:
add i 2 n/f d/Managing financial mattersfollowed byview c 2andedit i c/2 i/2 n/Finance Intern 2024 s/20-02-2024 09:45
Expected: The role name and scheduled interview time for the third internship of the second company in the list are updated. Names and descriptions of the edited internship are shown in the Command Result Box.Nextfield of the company in the List of Companies may be updated to reflect the newly edited internship. Note that the information in the display box may stay the same until updated by another command that initiate a display box update. -
Test case:
edit i c/2 i/2without any fields to be updated.
Expected: No internship is edited. Error messageAt least one field to edit must be provided.is shown in the Command Result Box. - Other incorrect edit commands to try:
edit i c/99 i/1 n/dummy,edit i c/1 i/99,edit i c/99 i/99where no company or internship exists at the specified index.
Expected: No internship is edited. Error messageThe company index provided is invalid!is shown in the Command Result Box.
After running above commands, the Ui should look like this:

Viewing a Company or Person
- Viewing details of a person’s contact
Note: Prerequisite: There are people in the List of People.
-
Test case:
view p 1
Expected: First contact in the list of people is displayed in Display Box. Note that the Display Box may not be updated or emptied till the nextviewcommand is executed. -
Test case:
view p 0
Expected: No contact is displayed. Error messageInvalid Command format...is shown in the Command Result Box. -
Other incorrect view commands to try:
view p x, where x is larger than the list size.
Expected: No contact is displayed. Error messageThe person index provided is invalid!is shown in the Command Result Box.
Running theview p 1command should result in this output in the Ui:
-
- Viewing details of a company’s contact
Note: Prerequisite: There are companies in the List of Companies.
-
Test case:
view c 1
Expected: First contact in the list of companies is displayed in Display Box. -
Test case:
view c 0
Expected: No contact is displayed. Error messageInvalid Command format...is shown in the Command Result Box. - Other incorrect view commands to try:
view c x, where x is larger than the list size.
Expected: No contact is displayed. Error messageThe company index provided is invalid!is shown in the Command Result Box.
Running theview c 1command should result in this output in the Ui:
Finding a Person or a Company
-
Test case:
- Finding people in the list of people
Note: Prerequisite: There are people in the List of People.
-
Test case: Assuming the tester has tried previous test cases, he or she may try
find p t/colleagues
Expected: List of People is filtered to include only people tagged as ‘colleagues’. In this case, Alan Tan and Sarah Wong are in the list. Success message is shown in the Command Result Box - Other incorrect find commands to try:
find p,find p n/,find p t/without specifying keywords.
Expected: Error messageInvalid command format!...is shown in the Command Result Box. Planned enhancement: To show a more specific error message. - Other incorrect find commands to try:
find p n/123numeric,find p t/has spacethat have illegal arguments.
Expected: Error messageInvalid command format!...is shown in the Command Result Box. Planned enhancement: To show a more specific error message.
Running thefind p t/colleaguescommand should result in this output in the Ui. Since we assume that you are following this guide sequentially, the displayed company from the previousview ccommand is not cleared:
-
Test case: Assuming the tester has tried previous test cases, he or she may try
- Finding companies in the list of companies
Note: Prerequisite: There are companies in the List of Companies.
-
Test case: Assuming the tester has tried previous test cases, he or she may try
find c t/transportation
Expected: List of Companies is filtered to include only companies tagged as ‘transportation’. In this case, Grab is in the list. Success message is shown in the Command Result Box - Other incorrect find commands to try:
find c,find c n/,find c t/without specifying keywords.
Expected: Error messageInvalid command format!...is shown in the Command Result Box. Planned enhancement: To show a more specific error message. - Other incorrect find commands to try:
find c n/123numeric,find c t/has spacethat have illegal arguments.
Expected: Error messageInvalid command format!...is shown in the Command Result Box. Planned enhancement: To show a more specific error message; To allow numbers and some punctuation symbols in company name keywords.
Running thefind c t/transportationcommand should result in this output in the Ui:
-
Test case: Assuming the tester has tried previous test cases, he or she may try
Sorting company list
- Sorting companies by earliest interview in the range
Tip: You are encouraged to run the command list cin order to view all companies before running the followingsortcommand, which sorts and filters the current list of companies being displayed.
Note: Prerequisite: There are companies in the List of Companies.
-
To facilitate testing, the tester may add more companies and internships. If you followed the previous test cases, you may try
add i 3 n/Machine Learning d/Work on monetization s/29-02-2024 14:00followed byadd i 3 n/Software Engineer Intern d/Work on iOS development projects s/20-05-2024 14:00to add two internships to the third company in the list.By now, the company list should look like this:

-
Test case:
sort c
Expected: List of Companies is sorted by the earliest internship start date. As Lazada RedMart’s internship does not have a start date, it is not displayed in the list. -
Test case:
sort c start/25-02-2024 00:01
Expected: Shopee appears above Grab in the list, as its internship’s scheduled interview time within that time range starts earlier than that of Grab’s.
-
Test case:
sort c start/01-03-2024 00:01 end/18-05-2024 00:01
Expected: Only grab is displayed in the list, as it is the only company with an internship within the time range. -
Test case:
sort c start/ILLEGAL_DATETIME
Expected: Error messageInvalid command format!...is shown in the Command Result Box. Note that if the start and/or end datetime’s day is set between the last day of a month and the 31st of a month in months with fewer than 31 days, the date is valid and will be automatically adjusted to the final day of that month. Planned enhancement: To show a more specific error message.
-
Deleting A Person or A Company
- Deleting a person
Note: Prerequisite: There are people in the List of People.
-
Test case:
delete p 1
Expected: The first person in the list is deleted. The Command Result Box will display the details of the deleted person. -
Test case:
delete p xwhere x is larger than the list size or non-positive.
Expected: Error messageThe person index provided is invalid!is shown in the Command Result Box. -
Test case:
delete p
Expected: Error messageInvalid Command format...is shown in the Command Result Box.
-
Test case:
- Deleting a company
- Prerequisite: There are companies in the List of Companies.
-
Test case:
delete c 1
Expected: The first company in the list is deleted. The Command Result Box will display the details of the deleted company. -
Test case:
delete c xwhere x is larger than the list size or non-positive.
Expected: Error messageThe company index provided is invalid!is shown in the Command Result Box. -
Test case:
delete c
Expected: Error messageInvalid Command format...is shown in the Command Result Box.
Deleting an internship
- Deleting an internship from a company
Tip: You are encouraged to run the command list c, thenview c [COMPANY_INDEX]command to display the indexes of the internships, before running the following command.
Note: Prerequisite: There is at least 1 company contact with at least 1 internship.
-
Test case:
delete i c/2 i/1
Expected: Assuming the second company has at least one internship, the first internship from the second company in the list is deleted. Summary of the deleted internship are shown in the Command Result Box. -
Test case:
delete i c/2 i/0
Expected: No internship is deleted. Error details shown in the Command Result Box, indicating the index for the internship is invalid. -
Other incorrect delete internship commands to try:
delete i c/x i/y,delete i c/1 i/,delete i c/ i/1, wherexis larger than the list size of companies or non-positive,yis larger than the list size of internships for the chosen company or non-positive, or either index is omitted.
Expected: No internship is deleted. Error detailsThe company index provided is invalid!shown in the Command Result Box.
-
Saving data
-
Dealing with missing/corrupted data files
- SOCareers will start with an empty addressbook.json file, all data that was previously entered will be wiped. You will have to add all entities in manually.
-
Test Cases
-
Test case: Exiting the program at any point when the application is running.
Expected: No data loss and all information added up to that point is kept. -
Test case: Corrupt the addressbook.json file by deleting a “companyName” field for one of the companies
Expected: SOCareers will start with an empty addressbook.json file, all data that was previously entered will be wiped. ——————————————————————————————————————–
-
Test case: Exiting the program at any point when the application is running.
Appendix: Planned Enhancements
Improved Error Responses for commands capitalized by accident
We would like to add specific errors if user accidentally has CAPS LOCK on. For instance, if the user types “ADD p” instead of “add p”, we would like to throw an error that tells the user that they have accidentally capitalised the command, which is more helpful than our current implementation of throwing a “Invalid command error”.
Improved Error Responses for add Command
For some inputs, the add command may give a misleading error message.
For example, the command, add p n/John Doe p/98765432 e/johnd@example.com a/311, Clementi Ave 2, #2-25 t/friends t/owesMoney. (Note the 2 spaces between John and Doe.)
Gives the misleading error message, Names should only contain alphabetic characters and spaces, and it should not be blank.
We plan to make the error message warn the user which part of the message failed and the reason for the failure: Person contact cannot be added as it has 2 or more consecutive spaces in it name.
Capitalisation Checking of Duplicate Contact for add Command
Users can add person and company contacts with the same name but with characters of capitalised differently.
For example, both John Doe and john doe can be added into the list of persons. Similarly for companies, Apple Inc. and apple inc. can both be added into the list of companies.
We would like to improve the handling of duplicate contacts, by disallowing the addition of a contact if their name (in lowercase) matches any other name (in lowercase).
More Specific Error Messages for sort c Command
The current error notifications for sort c are not sufficiently informative.
For instance, when a user inputs a datetime in an incorrect format, the error message Invalid command format!... appears.
Our intention is to replace this with the more specific error messages:
Invalid datetime format! Please enter a valid datetime in the format dd-MM-yyyy HH:mm for formatting issues, or End datetime cannot be earlier than start datetime! for chronological errors.
More Specific Error Messages for find Command
The error messages for the find command (of which find p and find c are a subset of) lack detailed information.
Currently, if a user submits a command with either empty or incorrect name or tag keywords, they receive a vague error message: Invalid command format!....
We aim to implement more explicit error messages.
For errors related to name keywords, the message will
be Invalid name keyword! Please enter a valid name keyword. The name keyword cannot be empty and must be alphabetic without spaces.
For tag keyword errors, the message will read Invalid tag keyword! Please enter a valid tag keyword. The tag keyword cannot be empty and must be alphanumeric without spaces.
Relaxed Constraints for find c Commands
Currently, the find c command only allows alphabetical company name keywords.
We would like to relax this constraint to allow alphanumeric characters and some punctuations like & , . - to match the restrictions for company name to make finding a company more intuitive.
Improved View in the Display Box for delete c and delete p Commands
If a contact is being viewed in the Display Box with view p or view c, doing delete on the contact being viewed will remove the contact from the respective List of Persons and List of Companies but will still appear in the Display Box. The message You are viewing a company/person that persists in the Display Box may be confusing to the user who may think the contact has not been successfully deleted.
Thus, when the delete command is run, we would like to add the message You have just deleted this person/company: in the Display Box while displaying the deletec contact, so as to provide concrete confirmation that the company has been successfully deleted.
Improved View in the Display Box for edit p, edit c, edit i and delete i Commands
If a contact is being viewed in the Display Box with view p or view c, doing edit or delete i on the contact being viewed will not update the viewed contact in the Display Box. To display the updated details, view p or view c will have to be run again.
edit i on the other hand will show the company with its internship affected, but the display message of You are viewing a company/person: gives no indication that an internship field was changed. This may confuse the user, who may wonder why the company was displayed.
We plan to make edit p, edit c, edit i and delete i commands change the Display Box to show the edited entity, and display a more helpful message to the user in the Command Result Box. (e.g. You just edited this person: )
Scrollable Display Box and Limit Tag Length
If any of the parameters for an entity are too long, the parameters will get cut off in the display box, with the remainder of the field replaced by ellipsis. Hence, we want to make the display box horizontally scrollable so that these parameters can still be viewed.
If the tag of a company/person is too long, it may get cut off like so:

Hence, we plan to limit the length of a tag for our entities so that it does not get cut off in the list.
Add Person Description
Currently, person has the following parameters: Name, Phone, Email, Tag(s), Address. It is not possible to add additional descriptions to a person unless it is done through tagging.
We plan to add an extra parameter Description to the person entity so more information about who the user may want to contact can be added.
Appendix: Effort
We believe that the difficulty level of this project was quite high. Compared to AB3, which only had 1 entity: persons, we had 3: Person, Company and Internship (nested within Company). This forced us to get familiar with the low level implementation of AB3, in order to modify the Json related classes to add the appropriate entities.
Some of us were also not completely familiar with technologies introduced in this course, including Gradle, JavaFX, PlantUML and JSON. Hence, extra effort was also spent to familiarize ourselves with them. In addition, compared to the AB3 team which built this product from ground up and hence had a good grasp of the codebase, we had to go through the code and diagrams ourselves to understand the structure of the code, which also took quite a lot of time.
Although our code was built upon the base of AB3, we had to modify and expand a large amount of them. The addition of 2 unique entities required significant planning, coding and modification of the existing AB3 Model and Command classes on our part. Each of us also spent a significant amount of time writing tests for the new code, even improving our code coverage to 80% compared to AB3’s of 75%. In addition, we also had to change and add on to the Ui to accommodate the additions, which required us to have a good understanding of JavaFX and the codebase.